12 minutes
Written: 2020-06-07 04:24 +0000
Statistical Rethinking and Nix
This post is part of the R X Nix Nexus: Crafting Cohesive Environments series.
This post describes how to set up a transparent automated setup for reproducible
Rworkflows usingnixpkgs,niv, andlorri. The explanatory example used throughout the post is one of setting up therethinkingpackage and running some examples from the excellent second edition of “Statistical Rethinking” by Richard McElreath.
Background
As detailed in an earlier post1, I had set up Nix to work with non-CRAN packages. If the rest of this section is unclear, please refer back to the earlier post.
Setup
For the remainder of the post, we will set up a basic project structure:
1mkdir tryRnix/
Now we will create a shell.nix as2:
1# shell.nix
2{ pkgs ? import <nixpkgs> { } }:
3with pkgs;
4let
5 my-r-pkgs = rWrapper.override {
6 packages = with rPackages; [
7 ggplot2
8 tidyverse
9 tidybayes
10 tidybayes.rethinking
11 (buildRPackage {
12 name = "rethinking";
13 src = fetchFromGitHub {
14 owner = "rmcelreath";
15 repo = "rethinking";
16 rev = "d0978c7f8b6329b94efa2014658d750ae12b1fa2";
17 sha256 = "1qip6x3f6j9lmcmck6sjrj50a5azqfl6rfhp4fdj7ddabpb8n0z0";
18 };
19 propagatedBuildInputs = [ coda MASS mvtnorm loo shape rstan dagitty ];
20 })
21 ];
22 };
23in mkShell {
24 buildInputs = with pkgs; [ git glibcLocales openssl which openssh curl wget ];
25 inputsFrom = [ my-r-pkgs ];
26 shellHook = ''
27 mkdir -p "$(pwd)/_libs"
28 export R_LIBS_USER="$(pwd)/_libs"
29 '';
30 GIT_SSL_CAINFO = "${cacert}/etc/ssl/certs/ca-bundle.crt";
31 LOCALE_ARCHIVE = stdenv.lib.optionalString stdenv.isLinux
32 "${glibcLocales}/lib/locale/locale-archive";
33}
So we have:
1tree tryRnix
| tryRnix | |||
|---|---|---|---|
| └── | shell.nix | ||
| 0 | directories, | 1 | file |
Introspection
At this point:
- I was able to install packages (system and
R) arbitrarily - I was able to use project specific folders
- Unlike
npm,pipenv,poetry,condaand friends, my system was not bloated by downloading and setting up the same packages every-time I used them in different projects
However, though this is a major step up from being chained to RStudio and my
system package manager, it is still perhaps not immediately obvious how this
workflow is reproducible. Admittedly, I have defined my packages in a nice
functional manner; but someone else might have a different upstream channel they
are tracking, and thus will have different packages. Indeed the only packages
which I could be sure of were the R packages I built from Github, since those
were tied to a hash. Finally, the setup described for each project is pretty
onerous, and it is not immediately clear how to leverage fantastic tools like
direnv for working through this.
Towards Reproducible Environments
The astute reader will have noticed that I mentioned that the R packages were
reproducible since they were tied to a hash, and might reasonable argue that
the entire Nix ecosystem is about hashing in the first place. Once we realize
that, the rest is relatively simple3.
Niv and Pinning
Niv essentially keeps track of the channel from which all the packages are installed. Setup is pretty minimal.
1cd tryRnix/
2nix-env -i niv
3niv init
At this point, we have:
1tree tryRnix
| tryRnix | |||
|---|---|---|---|
| ├── | nix | ||
| │ | ├── | sources.json | |
| │ | └── | sources.nix | |
| └── | shell.nix | ||
| 1 | directory, | 3 | files |
We will have to update our shell.nix to use the new sources.
1let
2 sources = import ./nix/sources.nix;
3 pkgs = import sources.nixpkgs { };
4 stdenv = pkgs.stdenv;
5 my-r-pkgs = pkgs.rWrapper.override {
6 packages = with pkgs.rPackages; [
7 ggplot2
8 tidyverse
9 tidybayes
10 ];
11 };
12in pkgs.mkShell {
13 buildInputs = with pkgs;[ git glibcLocales openssl which openssh curl wget my-r-pkgs ];
14 shellHook = ''
15 mkdir -p "$(pwd)/_libs"
16 export R_LIBS_USER="$(pwd)/_libs"
17 '';
18 GIT_SSL_CAINFO = "${pkgs.cacert}/etc/ssl/certs/ca-bundle.crt";
19 LOCALE_ARCHIVE = stdenv.lib.optionalString stdenv.isLinux
20 "${pkgs.glibcLocales}/lib/locale/locale-archive";
21}
We could inspect and edit these sources by hand, but it is much more convenient
to simply use niv again when we need to update these.
1cd tryRnix/
2niv update nixpkgs -b nixpkgs-unstable
At this stage we have a reproducible set of packages ready to use. However it is
still pretty annoying to have to go through the trouble of writing nix-shell
and also waiting while it rebuilds when we change things.
Lorri and Direnv
In the past, I have made my admiration for direnv very clear (especially for
python-poetry). However, though direnv does allow us to include arbitrary bash logic into our projects, it would be nice to have something which has some defaults for nix. Thankfully, the folks at TweagIO developed lorri to scratch that itch.
The basic setup is simple:
1nix-env -i lorri
2cd tryRnix/
3lorri init
1tree -a tryRnix/
| tryRnix/ | |||
|---|---|---|---|
| ├── | .envrc | ||
| ├── | nix | ||
| │ | ├── | sources.json | |
| │ | └── | sources.nix | |
| └── | shell.nix | ||
| 1 | directory, | 4 | files |
We can and should inspect the environment lorri wants us to load with direnv file:
1cat tryRnix/.envrc
1$(lorri direnv)
In and of itself that is not too descriptive, so we should run that on our own first.
1EVALUATION_ROOT="$HOME/.cache/lorri/gc_roots/407bd4df60fbda6e3a656c39f81c03c2/gc_root/shell_gc_root"
2
3watch_file "/run/user/1000/lorri/daemon.socket"
4watch_file "$EVALUATION_ROOT"
5
6#!/usr/bin/env bash
7# ^ shebang is unused as this file is sourced, but present for editor
8# integration. Note: Direnv guarantees it *will* be parsed using bash.
9
10function punt () {
11 :
12}
13
14# move "origPreHook" "preHook" "$@";;
15move() {
16 srcvarname=$1 # example: varname might contain the string "origPATH"
17 # drop off the source variable name
18 shift
19
20 destvarname=$1 # example: destvarname might contain the string "PATH"
21 # drop off the destination variable name
22 shift
23
24 # like: export origPATH="...some-value..."
25 export "${@?}";
26
27 # set $original to the contents of the variable $srcvarname
28 # refers to
29 eval "$destvarname=\"${!srcvarname}\""
30
31 # mark the destvarname as exported so direnv picks it up
32 # (shellcheck: we do want to export the content of destvarname!)
33 # shellcheck disable=SC2163
34 export "$destvarname"
35
36 # remove the export from above, ie: export origPATH...
37 unset "$srcvarname"
38}
39
40function prepend() {
41 varname=$1 # example: varname might contain the string "PATH"
42
43 # drop off the varname
44 shift
45
46 separator=$1 # example: separator would usually be the string ":"
47
48 # drop off the separator argument, so the remaining arguments
49 # are the arguments to export
50 shift
51
52 # set $original to the contents of the variable $varname
53 # refers to
54 original="${!varname}"
55
56 # effectfully accept the new variable's contents
57 export "${@?}";
58
59 # re-set $varname's variable to the contents of varname's
60 # reference, plus the current (updated on the export) contents.
61 # however, exclude the ${separator} unless ${original} starts
62 # with a value
63 eval "$varname=${!varname}${original:+${separator}${original}}"
64}
65
66function append() {
67 varname=$1 # example: varname might contain the string "PATH"
68
69 # drop off the varname
70 shift
71
72 separator=$1 # example: separator would usually be the string ":"
73 # drop off the separator argument, so the remaining arguments
74 # are the arguments to export
75 shift
76
77
78 # set $original to the contents of the variable $varname
79 # refers to
80 original="${!varname:-}"
81
82 # effectfully accept the new variable's contents
83 export "${@?}";
84
85 # re-set $varname's variable to the contents of varname's
86 # reference, plus the current (updated on the export) contents.
87 # however, exclude the ${separator} unless ${original} starts
88 # with a value
89 eval "$varname=${original:+${original}${separator}}${!varname}"
90}
91
92varmap() {
93 if [ -f "$EVALUATION_ROOT/varmap-v1" ]; then
94 # Capture the name of the variable being set
95 IFS="=" read -r -a cur_varname <<< "$1"
96
97 # With IFS='' and the `read` delimiter being '', we achieve
98 # splitting on \0 bytes while also preserving leading
99 # whitespace:
100 #
101 # bash-3.2$ printf ' <- leading space\0bar\0baz\0' \
102 # | (while IFS='' read -d $'\0' -r x; do echo ">$x<"; done)
103 # > <- leading space<
104 # >bar<
105 # >baz<```
106 while IFS='' read -r -d '' map_instruction \
107 && IFS='' read -r -d '' map_variable \
108 && IFS='' read -r -d '' map_separator; do
109 unset IFS
110
111 if [ "$map_variable" == "${cur_varname[0]}" ]; then
112 if [ "$map_instruction" == "append" ]; then
113 append "$map_variable" "$map_separator" "$@"
114 return
115 fi
116 fi
117 done < "$EVALUATION_ROOT/varmap-v1"
118 fi
119
120
121 export "${@?}"
122}
123
124function declare() {
125 if [ "$1" == "-x" ]; then shift; fi
126
127 # Some variables require special handling.
128 #
129 # - punt: don't set the variable at all
130 # - prepend: take the new value, and put it before the current value.
131 case "$1" in
132 # vars from: https://github.com/NixOS/nix/blob/92d08c02c84be34ec0df56ed718526c382845d1a/src/nix-build/nix-build.cc#L100
133 "HOME="*) punt;;
134 "USER="*) punt;;
135 "LOGNAME="*) punt;;
136 "DISPLAY="*) punt;;
137 "PATH="*) prepend "PATH" ":" "$@";;
138 "TERM="*) punt;;
139 "IN_NIX_SHELL="*) punt;;
140 "TZ="*) punt;;
141 "PAGER="*) punt;;
142 "NIX_BUILD_SHELL="*) punt;;
143 "SHLVL="*) punt;;
144
145 # vars from: https://github.com/NixOS/nix/blob/92d08c02c84be34ec0df56ed718526c382845d1a/src/nix-build/nix-build.cc#L385
146 "TEMPDIR="*) punt;;
147 "TMPDIR="*) punt;;
148 "TEMP="*) punt;;
149 "TMP="*) punt;;
150
151 # vars from: https://github.com/NixOS/nix/blob/92d08c02c84be34ec0df56ed718526c382845d1a/src/nix-build/nix-build.cc#L421
152 "NIX_ENFORCE_PURITY="*) punt;;
153
154 # vars from: https://www.gnu.org/software/bash/manual/html_node/Bash-Variables.html (last checked: 2019-09-26)
155 # reported in https://github.com/target/lorri/issues/153
156 "OLDPWD="*) punt;;
157 "PWD="*) punt;;
158 "SHELL="*) punt;;
159
160 # https://github.com/target/lorri/issues/97
161 "preHook="*) punt;;
162 "origPreHook="*) move "origPreHook" "preHook" "$@";;
163
164 *) varmap "$@" ;;
165 esac
166}
167
168export IN_NIX_SHELL=impure
169
170if [ -f "$EVALUATION_ROOT/bash-export" ]; then
171 # shellcheck disable=SC1090
172 . "$EVALUATION_ROOT/bash-export"
173elif [ -f "$EVALUATION_ROOT" ]; then
174 # shellcheck disable=SC1090
175 . "$EVALUATION_ROOT"
176fi
177
178unset declare
179
180Jun 06 19:02:32.368 INFO lorri has not completed an evaluation for this project yet, expr: $HOME/Git/Github/WebDev/Mine/haozeke.github.io/content-org/tryRnix/shell.nix
181Jun 06 19:02:32.368 WARN `lorri direnv` should be executed by direnv from within an `.envrc` file, expr: $HOME/Git/Github/WebDev/Mine/haozeke.github.io/content-org/tryRnix/shell.nix
Upon inspection, that seems to check out. So now we can enable this.
1direnv allow
Additionally, we will need to stick to using a pure environment as much as possible to prevent unexpected situations. So we set:
1# .envrc
2eval "$(lorri direnv)"
3nix-shell --run bash --pure
There’s still a catch though. We need to have lorri daemon running to make
sure the packages are built automatically without us having to exit the shell
and re-run things. We can turn to the documentation for this. Essentially, we
need to have a user-level systemd socket file and service for lorri.
1# ~/.config/systemd/user/lorri.socket
2[Unit]
3Description=Socket for Lorri Daemon
4
5[Socket]
6ListenStream=%t/lorri/daemon.socket
7RuntimeDirectory=lorri
8
9[Install]
10WantedBy=sockets.target
1# ~/.config/systemd/user/lorri.service
2[Unit]
3Description=Lorri Daemon
4Requires=lorri.socket
5After=lorri.socket
6
7[Service]
8ExecStart=%h/.nix-profile/bin/lorri daemon
9PrivateTmp=true
10ProtectSystem=strict
11ProtectHome=read-only
12Restart=on-failure
With that we are finally ready to start working with our auto-managed, reproducible environments.
1systemctl --user daemon-reload && \
2systemctl --user enable --now lorri.socket
Rethinking
As promised, we will first test the setup to see that everything is working. Now
is also a good time to try the tidybayes.rethinking package. In order to use
it, we will need to define the rethinking package in a way so we can pass it
to the buildInputs for tidybayes.rethinking. We will modify new shell.nix
as follows:
1# shell.nix
2let
3 sources = import ./nix/sources.nix;
4 pkgs = import sources.nixpkgs { };
5 stdenv = pkgs.stdenv;
6 rethinking = with pkgs.rPackages;
7 buildRPackage {
8 name = "rethinking";
9 src = pkgs.fetchFromGitHub {
10 owner = "rmcelreath";
11 repo = "rethinking";
12 rev = "d0978c7f8b6329b94efa2014658d750ae12b1fa2";
13 sha256 = "1qip6x3f6j9lmcmck6sjrj50a5azqfl6rfhp4fdj7ddabpb8n0z0";
14 };
15 propagatedBuildInputs = [ coda MASS mvtnorm loo shape rstan dagitty ];
16 };
17 tidybayes_rethinking = with pkgs.rPackages;
18 buildRPackage {
19 name = "tidybayes.rethinking";
20 src = pkgs.fetchFromGitHub {
21 owner = "mjskay";
22 repo = "tidybayes.rethinking";
23 rev = "df903c88f4f4320795a47c616eef24a690b433a4";
24 sha256 = "1jl3189zdddmwm07z1mk58hcahirqrwx211ms0i1rzbx5y4zak0c";
25 };
26 propagatedBuildInputs =
27 [ dplyr tibble rlang MASS tidybayes rethinking rstan ];
28 };
29 rEnv = pkgs.rWrapper.override {
30 packages = with pkgs.rPackages; [
31 ggplot2
32 tidyverse
33 tidybayes
34 devtools
35 modelr
36 cowplot
37 ggrepel
38 RColorBrewer
39 purrr
40 forcats
41 rstan
42 rethinking
43 tidybayes_rethinking
44 ];
45 };
46in pkgs.mkShell {
47 buildInputs = with pkgs; [ git glibcLocales which ];
48 inputsFrom = [ rEnv ];
49 shellHook = ''
50 mkdir -p "$(pwd)/_libs"
51 export R_LIBS_USER="$(pwd)/_libs"
52 '';
53 GIT_SSL_CAINFO = "${pkgs.cacert}/etc/ssl/certs/ca-bundle.crt";
54 LOCALE_ARCHIVE = stdenv.lib.optionalString stdenv.isLinux
55 "${pkgs.glibcLocales}/lib/locale/locale-archive";
56}
The main thing to note here is that we need the output of the derivation we
create here, i.e. we need to use inputsFrom and NOT buildInputs for rEnv.
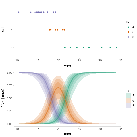
Let us try to get a nice graphic for the conclusion.
1library(magrittr)
2library(dplyr)
3library(purrr)
4library(forcats)
5library(tidyr)
6library(modelr)
7library(tidybayes)
8library(tidybayes.rethinking)
9library(ggplot2)
10library(cowplot)
11library(rstan)
12library(rethinking)
13library(ggrepel)
14library(RColorBrewer)
15
16theme_set(theme_tidybayes())
17rstan_options(auto_write = TRUE)
18options(mc.cores = parallel::detectCores())
19
20
21set.seed(5)
22n = 10
23n_condition = 5
24ABC =
25 tibble(
26 condition = factor(rep(c("A","B","C","D","E"), n)),
27 response = rnorm(n * 5, c(0,1,2,1,-1), 0.5)
28 )
29
30mtcars_clean = mtcars %>%
31 mutate(cyl = factor(cyl))
32
33m_cyl = ulam(alist(
34 cyl ~ dordlogit(phi, cutpoint),
35 phi <- b_mpg*mpg,
36 b_mpg ~ student_t(3, 0, 10),
37 cutpoint ~ student_t(3, 0, 10)
38 ),
39 data = mtcars_clean,
40 chains = 4,
41 cores = parallel::detectCores(),
42 iter = 2000
43)
44
45cutpoints = m_cyl %>%
46 recover_types(mtcars_clean) %>%
47 spread_draws(cutpoint[cyl])
48
49# define the last cutpoint
50last_cutpoint = tibble(
51 .draw = 1:max(cutpoints$.draw),
52 cyl = "8",
53 cutpoint = Inf
54)
55
56cutpoints = bind_rows(cutpoints, last_cutpoint) %>%
57 # define the previous cutpoint (cutpoint_{j-1})
58 group_by(.draw) %>%
59 arrange(cyl) %>%
60 mutate(prev_cutpoint = lag(cutpoint, default = -Inf))
61
62fitted_cyl_probs = mtcars_clean %>%
63 data_grid(mpg = seq_range(mpg, n = 101)) %>%
64 add_fitted_draws(m_cyl) %>%
65 inner_join(cutpoints, by = ".draw") %>%
66 mutate(`P(cyl | mpg)` =
67 # this part is logit^-1(cutpoint_j - beta*x) - logit^-1(cutpoint_{j-1} - beta*x)
68 plogis(cutpoint - .value) - plogis(prev_cutpoint - .value)
69 )
70
71
72data_plot = mtcars_clean %>%
73 ggplot(aes(x = mpg, y = cyl, color = cyl)) +
74 geom_point() +
75 scale_color_brewer(palette = "Dark2", name = "cyl")
76
77fit_plot = fitted_cyl_probs %>%
78 ggplot(aes(x = mpg, y = `P(cyl | mpg)`, color = cyl)) +
79 stat_lineribbon(aes(fill = cyl), alpha = 1/5) +
80 scale_color_brewer(palette = "Dark2") +
81 scale_fill_brewer(palette = "Dark2")
82
83png(filename="../images/rethinking.png")
84plot_grid(ncol = 1, align = "v",
85 data_plot,
86 fit_plot
87)
88dev.off
Finally we will run this in our environment.
1Rscript tesPlot.R

Conclusions
This post was really more of an exploratory follow up to the previous post, and
does not really work in isolation. Then again, at this point everything seems to
have worked out well. R with Nix has finally become a truly viable combination
for any and every analysis under the sun. Some parts of the workflow are still a
bit janky, but will probably resolve themselves over time.
Update: There is a final part detailing automated ways of reloading the system configuration
My motivations were laid out in the aforementioned post, and will not be repeated ↩︎
For why these are the way they are see the this is written, see the aforementioned post ↩︎
Christine Dodrill has a great write up on using these tools as well ↩︎
Series info
R X Nix Nexus: Crafting Cohesive Environments series
- Nix with R and devtools
- Statistical Rethinking and Nix <-- You are here!
- Emacs for Nix-R
